Description
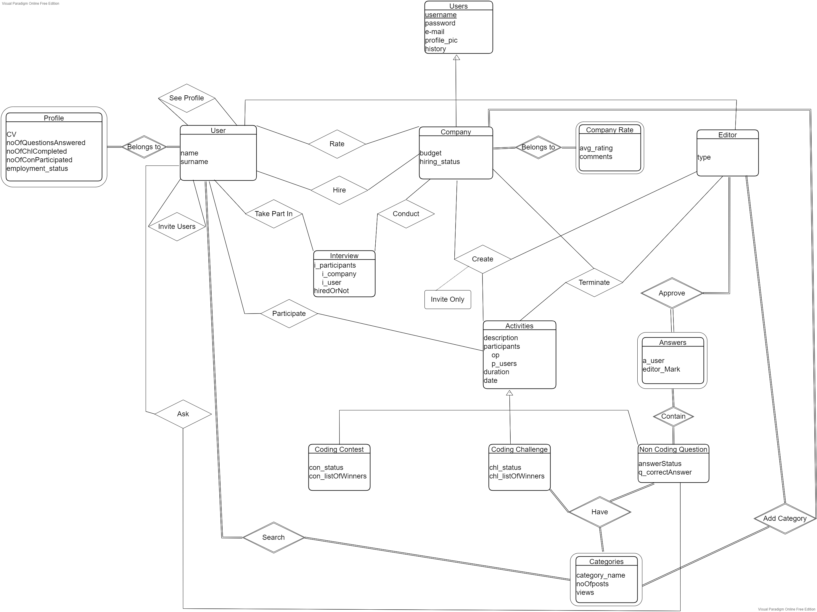
ER Model
E/R Model of the Code Bank System